俗語說“酒是陳的香”。近年來,消費者對年份酒青睞有加,年份酒被認為是白酒企業高端化的一個重要方向,價格也隨“年份”水漲船高。然而,年份酒到底是什么?如何判斷年份酒的真實年份?
此前由于行業缺乏相關標準,企業在年份酒產品上往往自說自話,標注模糊、隨意標注成為行業普遍問題,讓消費者對年份酒存疑。不過,隨著行業加速推動相關年份酒標準落地及監管部門出臺白酒生產細則,年份酒標注規范有望迎來新的升級。
年份酒的年份之謎
新華網走訪多家超市、煙酒店發現,對于年份酒,不僅普通消費者搞不明白,一些酒水銷售人員也不能說清楚年份酒的真實狀況。大多數受訪人士認為,多少年的年份酒就是儲存了多少年的老酒。
一些受訪消費者認為,“年份酒”就是整瓶裝的都是同一年份的酒,比如,10年的年份酒,酒瓶中的酒就是經過10年儲存的。“年份酒所標注的年份,并不是整瓶存放的時間,而只是說明了其使用的基酒是有年份的。實際上,年份酒是按照一定年份的標準并采用具有一定年份的基酒進行勾調的品質等級。”一位成都的醬酒經銷商人士告訴新華網。
市面上的年份酒,確實存在標注模糊的現象。有業內人士指出,不少年份酒都是用存放一兩年的基酒加入少量的年份原酒勾調,但標簽標注的卻是時間最長的原酒年份。一些帶有十年陳釀甚至三十年陳釀標志的白酒,很多只是一個概念。
“企業熱衷推出年份酒,主要基于市場需求,年份酒的‘年份’實際上是用來區分企業的產品檔次及價格的。”上述經銷商人士說。
在電商平臺以“年份酒”為關鍵字進行搜索后發現,號稱10年-20年的白酒產品不在少數。產地為赤水河沿岸的某醬酒品牌,其標稱4年酒齡的年份酒售價為246元/瓶,標稱為8年酒齡的年份酒售價為886元/瓶,價格相差較大。

白酒行業分析師蔡學飛對新華網表示,年份酒主打的是時間增值概念,就是不同年份的酒體基酒與老酒之間的一種融合,并且經過特殊工藝的儲藏。所以往往企業會把最高年份標注出來,來提高年份酒的價值。
“由于年份酒,國家層面沒有強制性法規,所以大多數企業執行的都是企業內部標準,那么年份標注就出現很多分歧。有酒齡加權、基酒年份標注、原酒年份標注,還有酒體風格標注等很多分支。目前來看的話,這些方法是建立在國家食品安全法規之上的,不會影響到產品本身的品質與質量問題。企業會根據自己的實際情況和技術基礎來做一些年份酒的標準與規范。”蔡學飛說。
據了解,由于白酒的特殊性,目前判斷年份酒品質更多是依靠感官品鑒,對年份酒的鑒定、監管等方面的可行性、可操作性不強,缺乏相應的技術標準和檢測工具。年份酒的市場環境的凈化主要還是靠行業、企業自律。從長期來看,建立完善的監管體系迫在眉睫,需要監管部門、行業協會、檢測機構等多方協作。
年份酒要正名更要規范
年份酒認定的關鍵在于確定酒齡,包括產品酒齡和酒體所含原酒酒齡。但成品酒往往含有占比不同的原酒,這在很大程度上增加了白酒年份認定的復雜性。
一瓶酒里,如果分別含有酒齡8年、12年、15年的原酒,這瓶酒到底應該標注為多少年份?
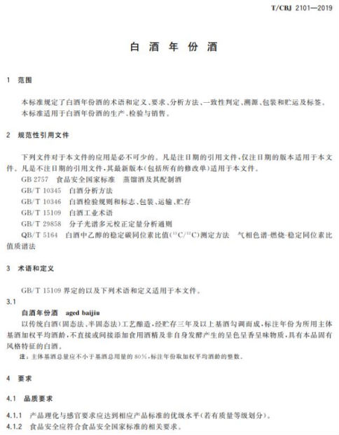
2019年,《白酒年份酒團體標準 T/CBJ2101-2019》頒布實施。這份由中國酒業協會制定的團體標準是目前白酒行業內唯一可依據的年份酒標準。其中明確規定,白酒年份酒的定義是以傳統白酒(固態法、半固態法)工藝釀造,經貯存三年及以上基酒勾調而成,標注年份為所用主體基酒加權平均酒齡,不直接或間接添加食用酒精及非自身發酵產生的呈色呈香呈味物質,具有本品固有風格特征的白酒。

標準特別注明,年份酒的主體基酒總量應不小于基酒總用量的80%,標注年份取加權平均酒齡的整數。
如一款酒的主體原酒有三種:酒齡8年原酒占比為48.75%,酒齡12年原酒占比為26.56%,酒齡15年原酒占比16.85%。三種原酒占基酒總用量比重為92.16%;三種原酒加權年份為9.61年,該款產品的加權平均酒齡為10.4年。根據年份酒團標,需要標注整數,因此該款酒產品標注年份為10年。
《白酒年份酒》團標規定,除符合國家有關食品標簽標準要求外,年份酒產品標簽還應包括但不限于如下信息:年份酒注冊商標、年份年限、原料、年份酒準入編號、產品備案編號、年份酒詳細信息查詢入口等。白酒年份酒采用氣相色譜或氣質聯用儀測定產品揮發性風味組分指紋圖譜,通過氣相色譜指紋圖譜驗證其酒齡的真實性。同時,技術上還采用三維熒光光譜分析方法構建白酒熒光光譜指紋圖譜和特征數據庫,通過白酒年份酒熒光光譜模式也可以識別年份真偽。
中國酒業協會副秘書長劉振國認為,“白酒年份酒”團體標準出臺的初衷是要從市場終端實現中國白酒年份酒的誠信表達,還消費者知情權,讓消費者明白什么是年份酒,不能讓年份酒產品上標注的數字成為所謂的“符號”。
“年份白酒的規范不是單一的,要采取檢測和管理相結合的綜合手段。”中國酒業協會理事長宋書玉曾表示,白酒生產企業想要采用團體標準,首先要達到資格準入,包括生產資質、生產能力、檢測能力、技術人員、生產管理5個方面。生產資質上,需要有不間斷釀造歷史20年以上;生產能力需要年生產原酒達到3000千升以上。達到準入條件后,從年份酒的生產到管理,都有第三方進行認定。
雖然中酒協的年份酒標準對規范行業產生了一定作用,但由于團體標準沒有強制性,因此對年份酒行業亂象并無法形成有效制約。在部分線下及電商渠道中,特別是中小企業的產品,年份酒標注較為混亂。

基于白酒行業存在的問題,政策層面也進一步強化對白酒生產企業的監管。2021年12月15日,國家市場監督管理總局公布《白酒生產許可審查細則(征求意見稿)》,其中規定生產年份酒的企業應建立年份酒質量安全標準,年份酒標簽應如實標注所使用各種基酒的真實年份和比例。
同時,按照征求意見稿,勾調用基酒、調味酒應符合相應質量安全標準,并記錄勾調用酒名稱、酒精度、等級、數量、批次等詳細信息,不得添加食品添加劑及其他物質進行調配。
業內專家指出,這份細則顯示出了市場監管部門對年份酒標注信息的高度關注,對于規范中小型酒企打擦邊球或虛假標注有著積極意義。目前征求意見稿中這一表述相對比較籠統,具體年份酒如何標注,按照什么樣的標準執行,尚未明確,期待未來能有更多細則來幫助這一要求落地。從消費者層面來說,購買年份酒還是認準大品牌、正規渠道,這樣更有品質保證。
海納咨詢機構董事長呂咸迅指出,真實年份酒能夠大受追捧,核心正在于其優秀的酒質、悠久的時間沉淀和稀缺屬性。但這些價值被認可的關鍵核心是年份酒的酒質是真實的。真實年份酒的規范標注,是年份酒品類高質量發展的外在體現。
近兩年,有不少酒廠加入到做真年份酒的陣營中,在基酒的使用、年份比例的標準上逐步規范。可以預見的是,伴隨從監管層面凈化白酒生產環節及年份酒新規的逐步落地,行業亂象將得到有效治理,并淘汰掉一批不規范的企業,白酒行業會步入更加健康理性的發展道路,真實年份白酒品類的繁榮時代正在到來。
*************************************************************************************************************************************************************
聲明:轉載此文是出于傳遞更多信息之目的。若有來源標注錯誤或侵犯了您的合法權益,請作者持權屬證明聯系我們,我們將及時更正、刪除,謝謝!
電話:010-60789839;······· 郵箱:26796051@qq.com,
*************************************************************************************************************************************************************